电话:0371-86661079 13503839006
1 23
联系人:张经理
联系电话:0371-86661079
联系电话:13503839006
传真:0371-86661079
地址:河南省郑州市高新技术产业开发区莲花街联东U谷20号楼9层-10层
在未来三天,郑州企鹅全体员工去新乡秋沟拓展基地拓展训练,望有需要的客户可留下电话或者邮箱,把自己的需求留下,我们之后会有工程师详细给您回复。如有急事,请联系:13526783523 !!
活动主题:
主题:激情再燃烧,相亲相爱一家人
活动时间:
2016年7月8日--2016年7月10日
活动地点:
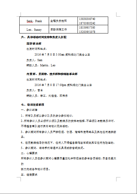
新乡秋沟拓展基地